致各投标人:
完美官方端网站登录入口委托海南融腾项目管理有限公司代理的海南省环岛旅游公路工程临时用地复垦方案咨询服务招标于2021年3月19日在中国招标投标公共服务平台、全国公共资源交易平台(海南省)、完美官方端网站登录入口发布招标公告,本项目招标文件作如下补充说明,本补遗书与招标文件有不一致之处,以本补遗书为准。
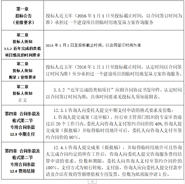
1、 招标文件中原内容

2、 修改为:

以上补遗书内容均已修改在修订版(一)的招标文件中,各投标人可同时下载查看,招标文件其他内容不变。
.jpg)

发布时间:2021/3/24 10:32:38
致各投标人:
完美官方端网站登录入口委托海南融腾项目管理有限公司代理的海南省环岛旅游公路工程临时用地复垦方案咨询服务招标于2021年3月19日在中国招标投标公共服务平台、全国公共资源交易平台(海南省)、完美官方端网站登录入口发布招标公告,本项目招标文件作如下补充说明,本补遗书与招标文件有不一致之处,以本补遗书为准。
1、 招标文件中原内容

2、 修改为:

以上补遗书内容均已修改在修订版(一)的招标文件中,各投标人可同时下载查看,招标文件其他内容不变。
.jpg)
公司概况 - 完美wanmei(中国) - 党建工作 - 企业文化- 人力资源 - 公司公告 - 联系我们 - 邮箱系统
海南省交通投资集团有限公司版权所有 琼ICP备12001111号
公司地址:海南省海口市国兴大道5号海南大厦农信楼6层 邮编:570203